浜嬪叧杩濊鍩硅锛屾姹夊競鏁欒偛灞鏈鏂伴氭姤
渚挎皯浣滆咃細姝︽眽閫鏃ユ湡锛2023-8-27鐐瑰嚮锛3

8鏈25鏃ワ紝姝︽眽甯傛暀鑲插眬缃戠珯鍙戝竷銆婂叧浜庤繚瑙勫紑灞曞绉戠被鏍″鍩硅鏌ュ鎯呭喌鐨勯氭姤銆嬶紝21瀹舵満鏋勶紙涓汉锛夎鏌ュ銆傝繚瑙勬儏褰㈠寘鍚細瀛︾绫绘満鏋勬殤鏈熻繚瑙勫紑灞曞煿璁闈炲绉戠被鏈烘瀯鏆戞湡杩濊寮灞曞绉戝煿璁佹棤璇佸紑灞曞绉戝煿璁銆

鍏ㄦ枃濡備笅锛
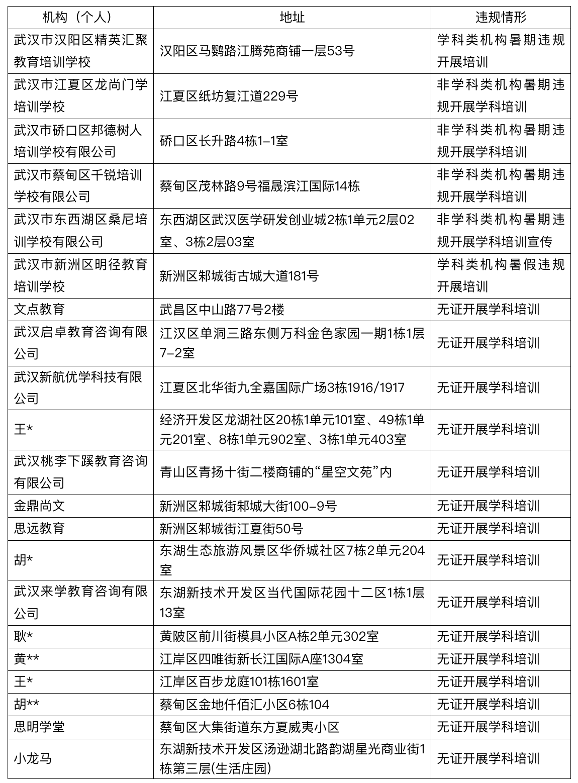
浠婂勾鏆戞湡锛屽叏甯傚悇鍖哄湪鈥滈泦涓敾鍧氣濅笓椤硅鍔ㄤ腑涓ヨ們鏌ュ杩濊鍩硅銆傜幇灏嗚繎鏈熸煡澶勭殑閮ㄥ垎杩濊瀛︾绫诲煿璁渚嬩簣浠ユ洕鍏夛細

瀵逛互涓婅繚瑙勬満鏋勫拰涓汉锛屽悇鍖哄凡渚濇硶渚濊涓ヨ們鏌ュ銆
涓磋繎寮瀛︼紝鎴戜滑鍐嶆鎻愰啋骞垮ぇ瀹堕暱鏈嬪弸锛氭棤璇佸煿璁侀殣褰㈠彉寮傚绉戠被鍩硅浠ュ強瀹夋帓鍦ㄤ紤鎭棩銆佽妭鍋囨棩銆佸瘨鏆戝亣鐨勫绉戠被鍩硅锛屽潎灞炶繚瑙勶紝灏嗚鏌ュ锛佸弬鍔犳绫诲煿璁瓨鍦ㄤ汉韬畨鍏ㄣ佽祫閲戝畨鍏ㄧ瓑椋庨櫓锛岃瀹堕暱鏈嬪弸浠嚜瑙夋姷鍒讹紝涓嶈閫佸瀛愬弬涓庛傛偍鐨勫瀛愬仴搴锋垚闀匡紝闇瑕佹垜浠叡鍚屽畧鎶ゃ
姝︽眽甯傗滃弻鍑忊濆伐浣滀笓闂ㄥ崗璋冩満鍒跺姙鍏
2023骞8鏈25鏃
缂栬緫锛氭潕鏅烘亽
鐗瑰埆澹版槑锛氭湰绔欎负鍏嶈垂鍏泭缃戠珯锛屾墍灞炴枃绔犳潵鑷畼鏂瑰獟浣撳強鍏紬鍙凤紝閮ㄥ垎鐣欒█鏉挎暟鎹潎鐢姝︽眽鍩庡競鐣欒█鏉鎻愪緵锛屾暟鎹鏈夊嚭鍏ユ暚璇疯皡瑙o紝濡傚唴瀹规棤鎰忎箣涓镜鐘簡鎮ㄧ殑鍚堟硶鏉冪泭锛岃涓庢垜浠仈绯诲垹闄ゃ傛壂鍙抽潰姝︽眽閫浜岀淮鐮佺洿鎺ユ坊鍔犲鏈嶅揩閫熷鐞! 娉細姝︽眽鍙戜究姘戜俊鎭涓閯傛潵鍔鍏嶈垂鍙戝竷